Mustang Intermittent Windshield Wiper


General

The dual- or single-speed windshield wipers can be changed into intermittent wipers without altering any original switches, wiring, or body parts. This cuircuit plugs in to the wiper motor and the original wiper switch. Selection of three different time delays is done by counting the number of On-Off switch cycles immediately before the final On selection.

Turn the switch On and the wipers run at normal full time. Turn the switch On, then Off quickly, then On and the wipers operate intermittently with a small delay. On, Off, On, Off, On increases the delay.

S ch e mat i c

For my 65 Mustang with single speed wipers, the wiper switch connections as follows:

BLU-- +12V only when ignition switch is on
WHT-- Ground always
ORG/BLK -- Ground only when wiper switch is off (color is RED after harness plug)
BLK-- +12V only when wiper switch is on

System schematic diagram

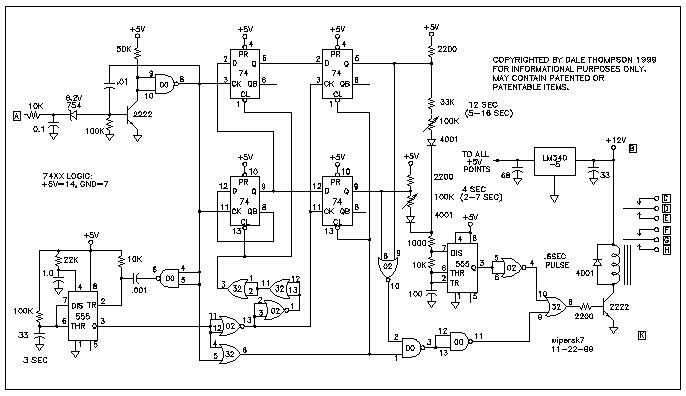
The circuit is very simple. A pulse shaper drives two 7474 counters. With a single turn on of the switch, gate logic enables the relay that turns on the wiper motor. If two pulses from the dash switch are received before the 555 ,3-second timer expires, a 2-7 second delay is introduced before the second 555 timer produces a .6 second turn-on pulse. If three pulses from the dash switch are received before the 555 ,3-second timer expires, a 5-18 second delay is introduced before the second 555 timer produces a .6 second turn-on pulse.

The delay times are set by the two 100k pots to whatever delay desired between wipes.

Logic module schematic diagram
Back to Top

Construction

I built the circuit on a circuit board and surface mounted the components. There is nothing unusual in the packaging. To keep from butchering the original Mustang I constructed mating plugs for the motor and switch cable using epoxy adhesive as molding compound. If the case is insulated it can be held behind the dash with a velcro strap. It is better to use a metal case and then insulate it because the metal case shields the circuit from the electrical interference present in old Mustangs.

Circuit board layout diagram

Back to Top

References

None. It is all original.
Back to Top

Copyright Dale Thompson.
Last revised: October 1, 2006.